
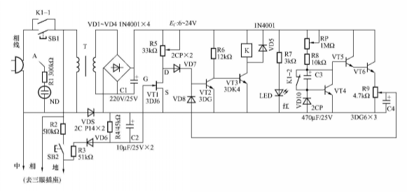
一款帶漏電保護的延時插座電路
帶漏電保護的延時dc電源插痤(電路如下圖所示)主要由漏電檢測和可調式長延時電路組成,按下SB1,無漏電現象,VT1處于零偏置而飽和導通,VT2截止,VT3導通,繼電器K吸合,其動合觸點K1-1閉合并自鎖而供電,動斷觸點K1-2斷開,并使C3放電完畢,提高延時精度。
在dc電源插座延時電路中,充電電容Cx是由C3、VDI0、 VT4組成的電容容量倍增器,可等效成很大的電容;VT4采用不同β值的晶體三極管,則可組成長延時時間。調節R9可改變dc電源插座延時電路的時間常數,一般取RC充電曲線近直線段[ (0.6~1.5) T]均可,隨著時間推進,VT2逐步導通,VT3截止,繼電器K釋放而斷電。
當使用dc電源插座的電器有漏電現象時,由R3、R4、VD5、VD6等組成的漏電檢測電路、提供VT1的夾斷電壓,可以使UD電位上升,VT2飽和導通,VT2很快截止,繼電器釋放而斷電,達到漏電保護的目的。紅色發光管LED作供電指示。
dc電源插座元器件選擇:變壓器T可根據繼電器工作電壓來決定;繼電器應有單獨動合及動斷觸點;用電器的功率由觸點允許通過的電流決定。C3應盡量選用漏電電流小的電容。VT1選用飽和漏電電流I為1~3mA,夾斷電壓的結型場效應管,采用三孔dc電源插座供電。
